跳至內容
最上頁 » 公司概要 » 沿革・組織圖
沿革
- 2005年11月
- 在東京都中野區社立「Goodcom Asset股份有限公司」
- 2006年1月
- 東京都知事證照取得
- 2006年3月
- 與JACCS簽合作契約
- 2006年5月
- 業務擴大,辦公室移至中野區本町二町木(中野坂上)
Goodcom Asset股份 有限公司組織圖變更
- 2007年10月
- 業務擴大,辦公室搬至新宿區西新宿五丁目
- 2008年1月
- 自家品牌GENOVIA系列開賣
- 2008年3月
- 為實施不動產管理業務的租賃管理業務,將Good Com有限公司設為子公司
- 2010年10月
- 讓業務合理化,辦公室搬至新宿區西新宿七丁目
- 2011年1月
- 壁面綠化設計(品牌名:Green veil)施實
- 2014年2月
- 登錄公益財團法人 暴力團追放運動推進都民中心贊助
- 2015年3月
- 屋頂綠化設計 (品牌名:skygarden)開始
- 2015年3月
- 在台湾台北市成立当地法人公司「台湾家得可睦有限公司」
- 2016年12月
- 東京證卷交易所JASDAQ證卷上市
- 2016年12月
- 與東京綠茵股份有限公司(稱做:東京綠茵)簽訂半年的贊助合約
- 2017年5月
- 在中国上海市设立当地法人公司「上海家德可睦有限公司」
- 2017年6月
- 東京證卷交易所之第二部市場變更
- 2018年4月
- 被指定為東京證券交易所市場的第一部
- 2019年2月
- 東京足球會(稱做:东京瓦斯足球队)簽訂半年的贊助合約
- 2020年2月
- 將Capital Support Consulting有限公司設為子公司
- 2020年9月
- 為實施房租债务保证事业、將ROOM BANK INSURE有限公司設為子公司
- 2022年4月
- 由于东京证券交易所市场板块的重组,从东证一部市场变为PRIME市场
- 2022年7月
- 解散位於中国上海市的子公司上海家德可睦商務咨詢有限公司
- 2024年1月
- 实施吸收合并,存续公司为Goodcom股份有限公司,解散公司为Goodcom Navi股份有限公司
- 2025年4月
- 在福冈证券交易所正式市场的重复上市
- 2025年6月
- 取得株式会社Livenup Group的80%股份,成为其合并子公司
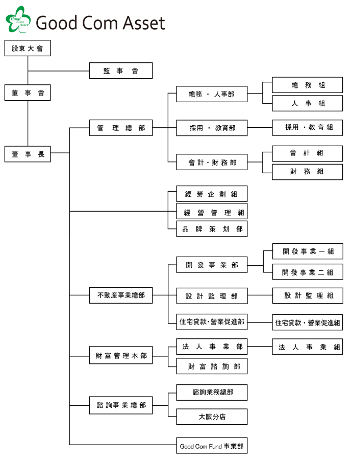
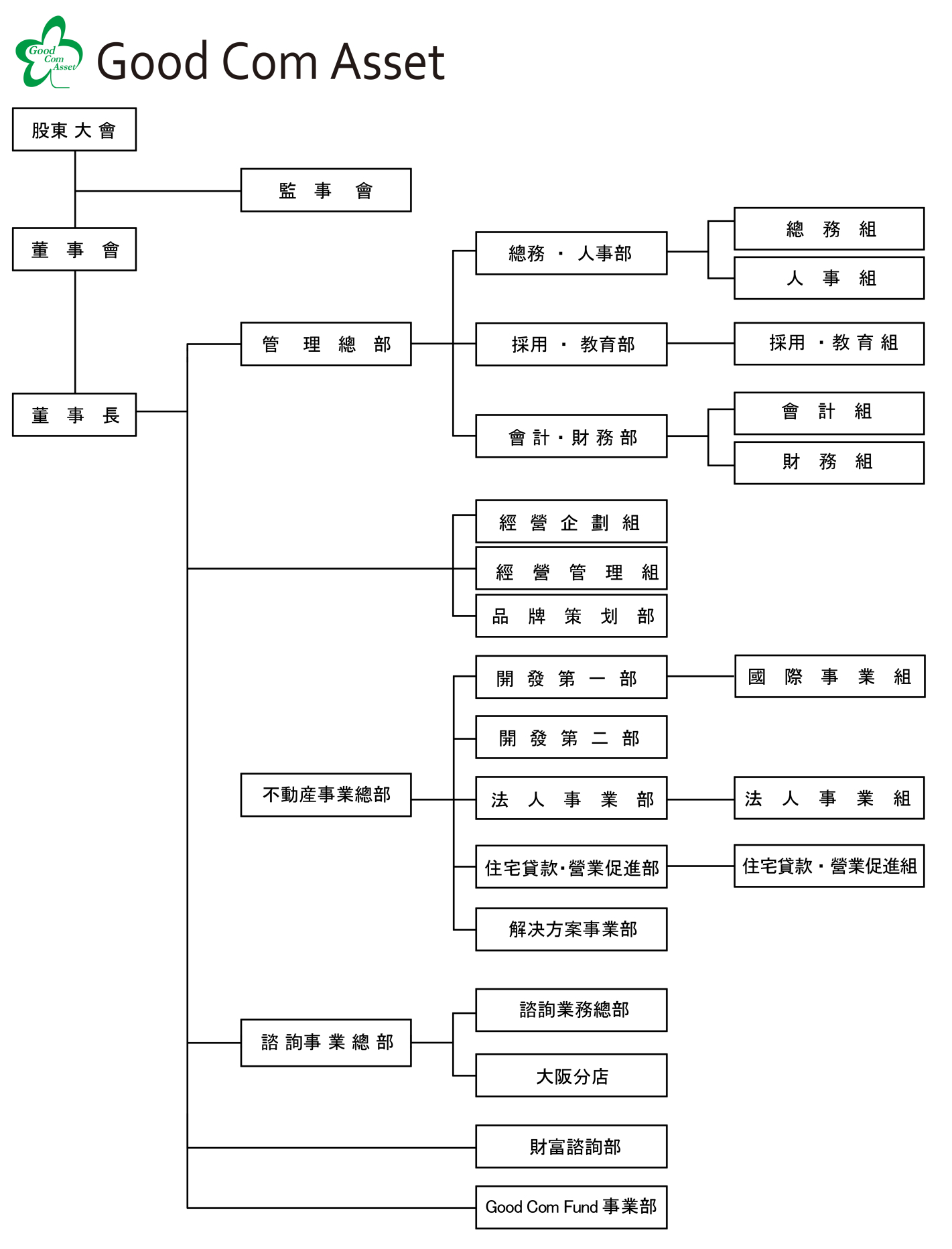
組織圖

